이전 글에서 실습일지 작성 시 유의사항에 대해서 알아봤었는데요. 이번에는 각기 다른 실습일지 작성법을 재가노인지원센터를 예시로 4가지의 예문을 만들어 봤습니다.

실습일지의 내용은 기본적으로 그날 무엇을 했는지, 그 활동으로 배운 건 무엇인지를 기록하는 것입니다. 하지만 학교나 교육원에 따라 요구하는 양식이 조금씩 다른데요. 협회의 실습일지 양식부터 4가지 양식을 예를 들어 실습일지를 쓰는 방법을 예문으로 알아보겠습니다.
▣ 실습일지 1.

이 양식은 협회에서 제공하는 것으로 가장 기본적인 내용만 들어갑니다. 실습생명, 실습일, 오늘의 목표, 실습내용, 실습생 의견, 실습지도자 의견으로 이루어졌습니다. 이 형식의 경우 실습 활동사진은 별도로 첨부합니다.
▣ 실습일지 2.


이번 형식은 실습일, 실습목표, 실습진행내용, 실습활동사진, 실습생 의견, 실습지도자 의견으로 이루어졌습니다. 이 형식의 경우 실습활동 사진을 포함하고, 주의할 점이 실습생 의견란에 실습 내용(활동 내용이나 교과와 연결된 내용)과 실습생 의견이 같이 들어간다는 것입니다.
▣ 실습일지 3.

이번 형식은 실습일, 실습생명, 실습내용으로만 이루어진 형식입니다. 가장 간단한 형식이지만 활동의 세부내용을 기록해야 합니다. 실습 활동사진은 별도로 첨부합니다.
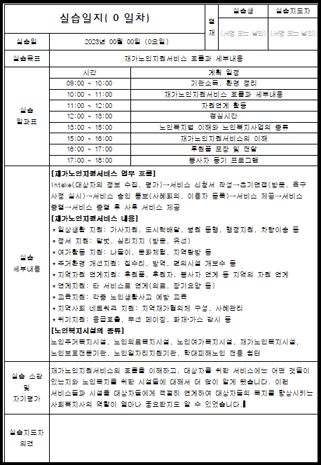
▣ 실습일지 4.

이번 형식은 실습일, 실습생명, 실습목표, 실습 일과표, 실습 세부내용, 실습 소감 및 자기 평가(실습생 의견)로 이루어졌습니다. 이 경우도 실습 세부내용을 활동 진행 내용이나 교과와 연결된 내용으로 작성합니다. 이 형식도 활동사진은 별도로 첨부합니다.
'자기계발' 카테고리의 다른 글
| 사회복지사 2급 실습 보고서, 실습 종결 평가서 예시, 예문 (1) | 2023.11.06 |
|---|---|
| 사회복지사 2급 실습보고서, 실습기관 분석 보고서 예시, 예문 (0) | 2023.11.04 |
| 사회복지사 2급, 실습 중간평가서 작성 예문 (1) | 2023.11.02 |
| 사회복지사 2급 실습일지 작성 시 유의사항 (1) | 2023.11.01 |
| 사회복지사 2급 실습보고서(실습일지) 구성 (0) | 2023.10.30 |
댓글